
Делитель на КамАЗе представляет собой важный компонент трансмиссии, который позволяет разделить крутящий момент между ведущими мостами. Это необходимо для повышения маневренности и улучшения сцепления с дорогой в условиях сложных трасс. Однако неправильное использование делителя может привести к его поломке или снижению общей эффективности работы автомобиля. Важно соблюдать определенные рекомендации для обеспечения долгосрочной и безопасной эксплуатации.
Первое, что следует учитывать, – это периодичность включения делителя. Он должен включаться только при остановленном автомобиле или при движении с минимальной скоростью (не более 5 км/ч). Включение делителя на высоких скоростях может вызвать перегрузку трансмиссии и ускоренный износ компонентов.
Второе, на что стоит обратить внимание, – это корректная работа с режимами трансмиссии. При использовании делителя важно понимать, что его включение не дает полного контроля над моментом распределения крутящего. Слишком частое переключение или использование на сухих и ровных дорогах не только не даст ожидаемой выгоды, но и может вызвать излишнюю нагрузку на трансмиссию, приводя к повышенному износу подшипников и других деталей.
Наконец, важно регулярно проверять состояние системы, включая сами механизмы делителя и трансмиссии. Неправильная регулировка или отсутствие должного обслуживания могут привести к утечкам масла или заеданию механизмов, что снизит их производительность и повысит риск поломок. Проведение регулярных технических осмотров поможет продлить срок службы автомобиля и повысить безопасность его эксплуатации.
Подготовка делителя к работе на КамАЗе
После этого следует осмотреть сам делитель, убедившись, что он установлен правильно и зафиксирован в необходимом положении. Для этого рекомендуется проверить крепежные элементы, а также состояние втулок и подшипников. Особое внимание уделите корпусу делителя – на нем не должно быть трещин или других повреждений, которые могут привести к утечке масла или неисправности.
Перед началом работы убедитесь в уровне масла в системе. Низкий уровень жидкости может вызвать перегрев и преждевременный износ деталей делителя. Для проверки уровня масла воспользуйтесь щупом, расположенным в специальном отверстии на корпусе делителя. В случае необходимости добавьте рекомендованное масло, учитывая тип трансмиссии КамАЗа.
Также важно проверять состояние и натяжение приводного ремня, который передает усилие от двигателя к делителю. Ремень не должен иметь повреждений или значительных следов износа, которые могут привести к его разрыву или сбоям в работе трансмиссии.
Не забудьте осмотреть и тормозную систему, которая играет важную роль в регулировке работы делителя. Убедитесь, что тормоза не имеют повреждений, а все элементы работают плавно, без заеданий. При наличии дефектов или износа тормоза следует отрегулировать или заменить.
После выполнения всех проверок можно приступать к тестовой эксплуатации. Медленно прокачайте сцепление и следите за его реакцией. Если делитель работает с задержками или с трудом, необходимо выполнить диагностику трансмиссии, чтобы выявить причину неисправности.
После подготовки делителя к работе убедитесь, что все системы функционируют правильно и без нарушений, что обеспечит долговечность работы вашего КамАЗа.
Как проверить правильность установки делителя на КамАЗ

Для проверки правильности установки делителя на КамАЗ, прежде всего, необходимо убедиться в точности его расположения. Делитель должен быть установлен по оси трансмиссии с учетом требований производителя, чтобы избежать излишнего износа или повреждений. Следуйте этим шагам для проверки:
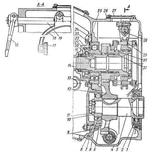
1. Проверьте выравнивание делителя с корпусом трансмиссии. Делитель должен быть установлен строго по центру. Несоосность может вызвать повышенный износ подшипников и других элементов трансмиссии. Используйте измерительные инструменты, чтобы убедиться в точности установки.
2. Оцените состояние крепежных элементов. Убедитесь, что все болты и гайки, фиксирующие делитель, надежно затянуты. Плохо затянутые крепления могут привести к вибрациям, а со временем – к поломке делителя.
3. Проверка люфта и зазоров. Люфт в области крепления делителя может свидетельствовать о его неправильной установке или износе. Для этого прокачайте трансмиссию и проверьте, не появляется ли посторонний шум или вибрации.
4. Убедитесь в правильности подключения валов. Валы, соединяющие делитель с коробкой передач и задним мостом, должны быть установлены без перекосов. Это важно для предотвращения перекосов и разрушения зубчатых соединений.
5. Проверка зазора между зубьями. Прокрутите колесо или вал, чтобы убедиться, что зубья делителя и других компонентов работают без заеданий. Неправильный зазор между зубьями может привести к быстрой поломке трансмиссии.
6. Контроль уровня масла. Низкий уровень масла в делителе также может быть причиной его неправильной работы. Проверяйте уровень масла с учетом рекомендаций производителя КамАЗ и при необходимости доливайте или меняйте масло.
Регулярное выполнение этих шагов поможет избежать проблем с делителем и продлит срок службы трансмиссии КамАЗа.
Регулировка делителя на КамАЗ: что нужно знать

Основные моменты, которые нужно учитывать при регулировке делителя:
- Проверка состояния масла: Перед регулировкой необходимо проверить уровень и состояние масла в делителе. Низкий уровень или загрязнённое масло может повлиять на точность работы механизмов. Используйте рекомендованные производителем жидкости.
- Регулировка зазора: Зазор между шестернями делителя должен соответствовать техническим нормам. Слишком малый или слишком большой зазор приведёт к перегреву или излишнему износу деталей.
- Проверка зацепления зубьев: Изношенные или повреждённые зубья шестерён могут вызывать шумы и сбои в работе трансмиссии. Прежде чем приступить к регулировке, важно тщательно осмотреть все элементы делителя на предмет повреждений.
Шаги регулировки:
- Отключите двигатель и дайте системе остыть.
- Снимите крышку делителя для доступа к механизмам.
- Проверьте состояние зубьев шестерён и зазор между ними. При необходимости, отрегулируйте зазор с помощью регулировочных винтов.
- Проверьте соединение валов и их фиксацию, чтобы избежать люфта при движении.
- После настройки, установите крышку на место и зафиксируйте её.
- Залейте новое масло и прокачайте систему, чтобы убедиться в отсутствии утечек и правильности работы.
Регулировка делителя требует точности и внимательности, так как неправильная настройка может привести к дорогостоящим поломкам и снижению производительности автомобиля.
Основные ошибки при эксплуатации делителя и их устранение

При эксплуатации делителя на КамАЗе часто встречаются ошибки, которые могут привести к ухудшению работы трансмиссии или поломкам. Рассмотрим основные из них и способы устранения.
- Неправильная настройка делителя: Если делитель не настроен должным образом, это может привести к его перегрузке и снижению срока службы. Для корректной настройки важно соблюдать параметры, указанные в инструкции, и регулярно проверять состояние устройства.
- Использование неоригинальных запчастей: Часто владельцы КамАЗов заменяют компоненты делителя на неоригинальные. Это может вызвать несоответствие параметров и ухудшение работы механизма. Рекомендуется использовать только сертифицированные запчасти, соответствующие требованиям производителя.
- Невыполнение регулярного обслуживания: Пренебрежение плановым обслуживанием, таким как замена масла и фильтров, приводит к загрязнению внутренних частей делителя. Это повышает износ и повышает вероятность поломки. Установите четкий график обслуживания и следуйте ему.
- Перегрузка транспортного средства: Избыточные нагрузки на КамАЗ могут привести к перегреву делителя и его выходу из строя. Контролируйте допустимую нагрузку и избегайте перегрузок, особенно в сложных дорожных условиях.
- Невозможность переключения делителя: Иногда водители сталкиваются с трудностями при переключении делителя, что может быть связано с недостаточным уровнем масла в системе или повреждением сцепления. В этом случае необходимо проверить уровень масла и, при необходимости, заменить неисправные детали сцепления.
- Плохое качество масла: Низкокачественное или старое масло ухудшает смазку и может вызвать перегрев и выход из строя делителя. Используйте только масла, рекомендованные производителем, и регулярно меняйте их в соответствии с регламентом.
Чтобы избежать этих проблем, важно тщательно следить за состоянием делителя и соблюдать правила эксплуатации и обслуживания. Регулярные проверки и правильный уход помогут продлить срок службы устройства и избежать дорогостоящих ремонтов.
Как заменить детали делителя на КамАЗ
Процесс замены деталей делителя на КамАЗ требует точности и знания конструкции. Для замены потребуется минимальный набор инструментов, таких как гаечные ключи, отвертки, и возможно, гидравлический пресс для снятия старых деталей. Следуйте пошаговой инструкции для правильной замены.
1. Остановите двигатель и убедитесь, что КамАЗ стоит на ровной поверхности. Для безопасности установите под машину опоры.
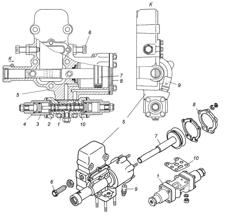
2. Снимите крышку делителя. Используйте отвертки или ключи для откручивания всех крепежных элементов. После снятия крышки осмотрите внутреннюю часть на наличие повреждений или износа. Если крышка имеет дефекты, замените её.
3. Извлеките старые шестерни и подшипники. Для этого аккуратно открутите их крепежи. Если детали застряли, используйте специальные инструменты для их извлечения, не повреждая другие компоненты.
4. Проверьте состояние валов и других соединений. Если на валу заметен износ или повреждения, его необходимо заменить. При необходимости также замените сальники и уплотнители, чтобы избежать утечек масла.
5. Установите новые детали. Начните с подшипников, затем установите шестерни и другие элементы в строгом соответствии с техническим рисунком или инструкцией. При установке новых подшипников используйте подходящие оправки и применяйте правильное усилие, чтобы не повредить их.
6. Примените смазку на все движущиеся части перед сборкой. Это обеспечит правильную работу системы сразу после сборки.
7. Соберите все элементы делителя в обратном порядке. Убедитесь, что все крепежи затянуты, а детали установлены правильно. Прокачайте систему, если это необходимо, и проверяйте её работу.
8. Проверьте работу делителя после замены деталей. При наличии посторонних шумов или вибраций, немедленно прекратите эксплуатацию и проведите повторную проверку.
Как часто нужно проверять и обслуживать делитель на КамАЗе

Делитель на КамАЗе – ключевой элемент трансмиссии, который требует регулярного технического обслуживания для обеспечения долговечности и надежности работы автомобиля. Рекомендуется проводить проверку делителя каждые 10 000 км пробега или каждые 6 месяцев, в зависимости от того, что наступит раньше. При интенсивной эксплуатации, например, в условиях грузовых перевозок на сложных маршрутах, частота проверки может быть увеличена до 5 000 км.
Основные операции по обслуживанию делителя включают проверку уровня масла, состояния сальников и герметичности. Масло в делителе необходимо менять не реже, чем каждые 40 000 км или через два года эксплуатации, в зависимости от условий. Несоблюдение этого интервала может привести к перегреву или повреждению внутренних механизмов.
Проверка состояния шестерен и подшипников также является важным этапом обслуживания. Износ этих элементов можно заметить по посторонним звукам или вибрациям при движении. В случае таких признаков требуется немедленная диагностика и замена изношенных частей.
Не стоит игнорировать осмотр прокладок и уплотнителей на предмет трещин или утечек. Если заметны даже незначительные утечки масла, это сигнал к необходимости замены уплотнителей, чтобы избежать более серьезных повреждений системы.
Важно: Невыполнение регулярных проверок и несвоевременное обслуживание делителя могут привести к его поломке и дорогостоящему ремонту. Поэтому следует строго соблюдать рекомендации производителя и использовать только качественные расходные материалы.
Особенности работы делителя в условиях повышенных нагрузок
Делитель на КамАЗе, как важный элемент трансмиссии, играет ключевую роль в обеспечении оптимального распределения крутящего момента при различных режимах работы. В условиях повышенных нагрузок, таких как длительные поездки по пересечённой местности или при транспортировке тяжёлых грузов, делитель подвергается значительным нагрузкам, что может повлиять на его эффективность и срок службы.
Основная проблема при эксплуатации делителя в условиях высоких нагрузок – перегрев. Это связано с увеличением крутящего момента, который должен передаваться через зубчатую передачу, что приводит к дополнительному трению и повышению температуры. Для минимизации рисков перегрева необходимо тщательно следить за уровнем масла в трансмиссии и его состоянием. Использование масла с подходящими эксплуатационными характеристиками, например, с высокой термостойкостью, поможет улучшить работу делителя при интенсивной эксплуатации.
Кроме того, важным аспектом является соблюдение правильной процедуры включения и выключения делителя. При резких стартах или при переходах на низкие передачи в условиях высоких нагрузок делитель испытывает максимальные нагрузки, что может привести к его повреждению. Чтобы избежать износа, рекомендуется заранее снижать обороты двигателя перед активацией делителя, а также не допускать частых и резких переключений.
Ещё одним важным моментом является контроль за состоянием зубчатых колёс. В условиях повышенной нагрузки, особенно при частых переключениях, может наблюдаться ускоренный износ зубьев, что приводит к снижению эффективности работы делителя. Регулярная проверка состояния зубчатых элементов и своевременная замена повреждённых деталей могут значительно увеличить срок службы устройства.
Рекомендации:
- Следить за уровнем масла и его качеством, выбирая жидкости с высокой термостойкостью и защитой от износа.
- Избегать частых и резких переключений делителя при высоких нагрузках.
- Проводить регулярную диагностику зубчатых колёс на наличие износа и повреждений.
- Использовать делитель только в пределах его номинальных характеристик, не перегружая трансмиссию сверх нормы.
Правильная эксплуатация делителя в условиях повышенных нагрузок существенно повышает его надёжность и предотвращает преждевременный износ деталей трансмиссии КамАЗ. Соблюдение рекомендаций по обслуживанию и эксплуатации поможет избежать серьёзных поломок и обеспечить длительный срок службы автомобиля.
Что делать при неисправности делителя на КамАЗе
Неисправности делителя на КамАЗе могут привести к серьезным повреждениям трансмиссии и нарушению работы автомобиля. Важно вовремя обнаружить неисправность и предпринять необходимые меры.
Если делитель на КамАЗе не работает должным образом, первым шагом является проверка уровня масла в трансмиссии. Недостаток смазки часто становится причиной неисправности. При недостаточном уровне масла следует его долить, используя масло, рекомендованное производителем.
Если уровень масла в норме, но делитель все равно не функционирует, проверьте состояние соединений и проводки. Часто причиной поломки являются изношенные или поврежденные провода и разъемы, которые могут нарушать работу электрической системы делителя. В этом случае необходимо проверить и при необходимости заменить неисправные компоненты.
В случае механических повреждений делителя, таких как износ зубьев шестерен или поломка втулок, потребуется разобрать делитель и оценить степень повреждения. Если детали сильно изношены или разрушены, их необходимо заменить на новые оригинальные комплектующие.
После устранения неисправности важно провести испытания делителя на низкой скорости, чтобы убедиться в его корректной работе. При необходимости рекомендуется провести диагностику у специалиста для исключения скрытых проблем в системе.
Важно: при наличии ошибок в работе делителя, не стоит откладывать ремонт, так как это может повлиять на работу всей трансмиссии и привести к более серьезным поломкам.
Вопрос-ответ:
Как правильно использовать делитель на КамАЗе?
Для правильного использования делителя на КамАЗе важно следить за его работой в разных условиях эксплуатации. Делитель позволяет изменять передаточное отношение трансмиссии, что помогает эффективно двигаться по различным типам дорог, в том числе при подъеме в гору или при движении по скользким покрытиям. Для использования делителя нужно выбрать нужную передачу в зависимости от ситуации, чтобы не перегрузить двигатель и коробку передач. Важно не забывать, что переключение делителя должно происходить на малых оборотах двигателя, чтобы избежать повреждения трансмиссии.
Какие ошибки чаще всего допускают водители при использовании делителя на КамАЗе?
Одной из основных ошибок является использование делителя при высоких оборотах двигателя. Это может привести к перегрузке коробки передач и быстрому износу механизмов. Также водители иногда забывают о необходимости плавного переключения между режимами делителя, что может вызвать резкие рывки и дополнительные нагрузки на трансмиссию. Важно помнить, что делитель лучше всего переключать при стабильных оборотах двигателя и в момент, когда нагрузка на коробку передач минимальна.
Как часто нужно обслуживать делитель на КамАЗе?
Обслуживание делителя на КамАЗе зависит от условий эксплуатации и интенсивности работы автомобиля. В среднем рекомендуется проверять состояние делителя каждые 10-15 тысяч километров пробега. Основные действия включают проверку уровня масла в коробке передач, а также его замену при необходимости. Кроме того, стоит внимательно следить за состоянием механизмов, чтобы своевременно обнаружить признаки износа или поломки. Регулярное обслуживание помогает продлить срок службы делителя и коробки передач в целом.
Можно ли использовать делитель на КамАЗе при движении по бездорожью?
Да, использование делителя на КамАЗе при движении по бездорожью вполне допустимо и даже рекомендовано. Он помогает регулировать передаточное отношение трансмиссии, что важно при преодолении сложных участков. Например, при движении по крутым подъемам или песчаным и грязевым дорогам делитель позволяет снизить нагрузку на двигатель и увеличить тяговое усилие, улучшая проходимость. Однако, важно помнить, что переключение делителя должно быть плавным, чтобы избежать повреждений трансмиссии.
Как избежать поломок при эксплуатации делителя на КамАЗе?
Чтобы избежать поломок при эксплуатации делителя, важно соблюдать несколько правил. Во-первых, не следует резко переключать передачи при высоких оборотах двигателя. Во-вторых, необходимо регулярно проверять состояние масла в коробке передач и при необходимости менять его, поскольку недостаток масла может привести к перегреву и быстрому износу делителя. Также следует избегать перегрузок и перегрева трансмиссии, следя за рабочими температурами двигателя и трансмиссии. Если возникают проблемы с переключением передач или странные звуки из области трансмиссии, нужно обратиться к специалисту для диагностики.
Как правильно пользоваться делителем на КамАЗе?
Чтобы правильно использовать делитель на КамАЗе, необходимо прежде всего понять его назначение. Делитель помогает разделить передаточное отношение коробки передач, позволяя изменять диапазон скорости. Для этого важно следить за правильностью переключения с делителем: включать его только при соответствующих оборотах двигателя, чтобы не повредить трансмиссию. Также стоит учесть, что использование делителя увеличивает нагрузку на двигатель, поэтому следует избегать его активации на слишком низких оборотах.
Какие ошибки могут возникнуть при использовании делителя на КамАЗе?
Основные ошибки при использовании делителя на КамАЗе связаны с неправильным выбором передачи и неправильной активацией устройства. Например, включение делителя на высоких оборотах может привести к перегрузке коробки передач, а активация на низких оборотах — к недостаточной мощности на выходе. Кроме того, некоторые водители могут забыть включить делитель после переключения передачи, что также снижает эффективность работы автомобиля. Чтобы избежать подобных ошибок, рекомендуется регулярно проверять техническое состояние делителя и соблюдать инструкции производителя.
